Gebäude des Deutschen Roten Kreuzes in Jena

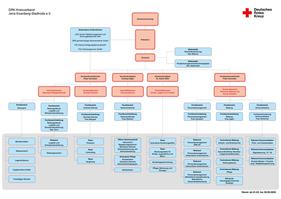
Organisationsstruktur